TSSから連絡が来ない・・・。
6月7日にTSSへ送付した変更申請。
もうすぐ1ヶ月経とうというのに、良いとも悪いとも連絡が来ません。
も~、「今般、諸般の事情により、平成21年6月1日から保証の料金を、下記のとおり改定させていただきました。」とか、よくわからない理由で1.5倍に値上げになり、不満ながらも支払ったのに、この反応の悪さですか。
まあいいや、郵便の不着ということもあるだろうから、とりあえず、TSSに確認だな・・・。
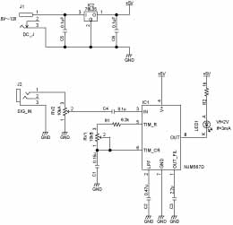
6月21日に製作した、ゼロインインジケータの回路図を公開します!
回路図のPDFファイルは、ここ。
公開といっても、使用しているICである、NJM567のリファレンス回路のままですが(笑)
回路としては、難しいことはしていません。
大変だったのは、定数設計かな?
以下、定数設計の話。
接続する無線機は、ケンウッドのTS-680Vで、サイドトーン周波数が800Hzです。
また、いまどきの無線機だと、サイドトーンが650Hzだったりするらしいので、その辺も使えるように、検出周波数の範囲を400Hz~1,000Hzと決めます。
NJM567のデータシートから、検出周波数は以下のようになります。
fo=1/(1.07R1C1)
まず、C1は部品のサイズの関係から、0.1uFと仮決めします。
ここから抵抗値を逆算すると、400Hzで23364Ω、1,000Hzで9345Ωとなります。
1,000Hz時はちょうど良いのですが、400Hz時の抵抗値が大きすぎるので、コンデンサの値を0.15uFとして、再度計算します。
(データシートから、R1(この回路だとR1+RV1)を2kΩ~20kΩの間に設定する必要がある)
そうすると、400Hzで15576Ω、1,000Hzで6230Ωとなります。
範囲には収まりました。
で、15576Ω-6230Ω=9346Ωを可変させる必要があるので、可変抵抗を10kΩ、固定抵抗を6.2kΩとしました。
この結果、検出範囲は以下のようになります。
1004.9Hz~556.3Hz~384.6Hz
C2は0.47uFとしています。
これ、データシートからすると、かなり小さい値です・・・。
検出の帯域幅を、800Hzで10%にしようとすると、3.25uFという容量が必要になるのですが、サイズを小さくしたかったのと、後述C3の事もあり、小さくて、なるべく大きな容量の0.47uFを使用しています。
データシートからは、0.47uFを使用したときの帯域幅がわかりませんが、30%くらい行っているのかなぁ?
これ、1uFくらい使えば良かったかな・・・と後悔しています(汗)
実際に使用してみると、帯域幅がちょっと広い感じがします。
C1/C2は検出精度に影響を与えるので、温度特性を考え、フィルムコンデンサを使用します。
C3は、データシートからC3=2×C2で、0.47uF×2=0.94uFとなります。
結果からすると、1uFでも良さそうですが、いろいろな人の製作記事を読むと、反応が早すぎて、ノイズでも検出してしまうらしい。
なので、倍の値となる2.2uFとしました。
LEDは低電流タイプではないのですが、15mAとか流すと明るすぎたので、3mAまで減らしてあります。
あと、電源は、手持ちの電源ICの関係で、5Vとしています。
(会社で廃棄になった、NJM78L05を大量にもらってきたの)
データシートからすると、MAXで30mAも流れないようなので、問題なしです。
そうそう、音声信号は、TS-680VのACC2コネクタから取り出しています。
このコネクタから取り出すと、本体の音量とは無関係に、4.7kΩ終端で300mVが取り出せます。
今回の回路の場合、RV2の状態によって入力インピーダンスが変わってしまいますが、どちらにしてもハイインピーダンス受けなので、問題なしとしています。
ちなみに、カップリングコンデンサC4を0.1uFとしていますが、検出する周波数を400Hzから上としているので、問題なしです。
オーディオ用だと、低い周波数が聞こえなくなっちゃうけどね・・・。
というわけで、参考になったでしょうか?
「間違ってるよ!」とか「よくわらかん!」という方、コメント待ってます。
昨日も書きましたが、6m AND DOWNコンテストに参加しました。
今回は、こんな設備で参加です。
結果は、23局交信の6マルチで、138点です。
ん~、イマイチ・・・。
午前中から昼にかけてのEスポを期待していたのですが、私の設備では、Eスポを捉えきれなかったようです(Eスポは発生していたようなので)
結局、交信できたのは、神奈川・山梨をのぞく、1エリアの局だけでした。
ちなみに、アンテナはこんな感じ。
先日紹介したDP-TRY2を、ベランダから水平に突き出しています。
そうそう、やっぱり、コンテストナンバーで、"L"(5Wを超え20W以下)を送っている局が少なかったですね。
まあ、CWを運用していて(3アマ以上=50W出せる)、QRPでもない"L"区分を送る方が珍しいか・・・。
次回から、QRPにしようかなぁ。
それよりも、アンテナを何とかしたい。
ベランダで、効率の良いアンテナを上げるには、どうすればいいかな?
今回の設備
無線機:TS-680V(10W)+オートアンテナチューナT-1
アンテナ:モービルホイップ(第一電波工業のDP-TRY2)
キーヤー:4チャンネル・メモリキーヤー
パドル:MK-705(ハイモンド)
ログソフト:CTESTWIN
その他:自作ゼロインインジケータ(写真のタッパーの上に乗っている物)
6m AND DOWNコンテストに参加しています。
今回は、50MHz帯(6m)での参加なので、こんな設備になっています。
いや~、「6m AND DOWNコンテスト」と聞くと、夏を感じますね~。
学生の頃は、近所の局が、毎年のように参加していたのを思い出します。
コンテストは、CWで参加すると決めているので、6m AND DOWNコンテストでは、免許のある50MHz帯のみの参加です。
アンテナは、6月29日に紹介した、第一電波工業のモービルホイップ、DP-TRY2です。
しかし、人工ノイズが多い・・・。
数十kHzおきにノイズが聞こえるので、なかなか難儀しております。
で、コンテスト開始の21時から、1時間半ほど呼びに回っていたのですが、一通り呼び終えたので、一旦休憩です(笑)
50MHz帯なので、聞こえるのは近場の局ばかり。
Eスポ発生しないかな~。
コンテスト終了まで参加予定なので、これからはボチボチと進めていきます。
次に本腰を入れるのは、Eスポの発生しそうな、明日午前かな?
このコンテストの直前に、「JARL栃木コンテスト」が行われていました。
周波数帯も6m AND DOWNコンテストと同じで、何局か聞こえていたので、参加しようと思ったのです。
が、しかし、サマリーシート・ログの提出が郵送のみ。
ちょっと大変なので、参加は見送りました・・・。
| 12 | 2026/01 | 02 |
| S | M | T | W | T | F | S |
|---|---|---|---|---|---|---|
| 1 | 2 | 3 | ||||
| 4 | 5 | 6 | 7 | 8 | 9 | 10 |
| 12 | 13 | 14 | 15 | 16 | 17 | |
| 19 | 20 | 21 | 22 | 23 | 24 | |
| 25 | 26 | 27 | 28 | 29 | 30 | 31 |
常置場所・出身地は静岡県富士宮市(JCC1807)
1987年6月30日開局
一応、第一級アマチュア無線技士・第二級陸上無線技術士です
GL:PM95QV
A1 CLUB#1048
JARL QRP CLUB#864
FISTS#15065
